近日,Journal of Experimental Botany(中科院一區Top,IF=7.378)在線發表了北京林業大學國家花卉工程技術研究中心張啟翔教授團隊題為Integration of chromatin accessibility and gene expression reveals new regulators of cold hardening to enhance freezing tolerance in Prunus mume的研究論文。

梅花(Prunus mume)是我國著名的早春木本觀賞植物,在我國已有3000多年的栽培歷史,深受國人喜愛,居中國十大名花之首。我國是世界上重要的梅花起源和栽培中心,其自然分布和栽培分布多位于長江及其以南地區。利用遠緣雜交培育的杏梅、櫻李梅等雖然增強了抗寒性但丟失了梅花特征花香,嚴重降低了它們的觀賞價值和經濟價值。低溫是限制植物生長發育及地理分布的重要因素之一。越冬植物通過適應光周期和溫度改變引起生理變化,逐步提高抗寒能力的適應過程稱為冷鍛煉(Cold hardening)或冷馴化(Cold acclimation)。通過冷鍛煉來增強耐寒性是植物應對低溫脅迫的重要調控策略。探究冷鍛煉提高梅花耐凍性的分子機制,有助于選育耐寒芳香梅花新優品種。

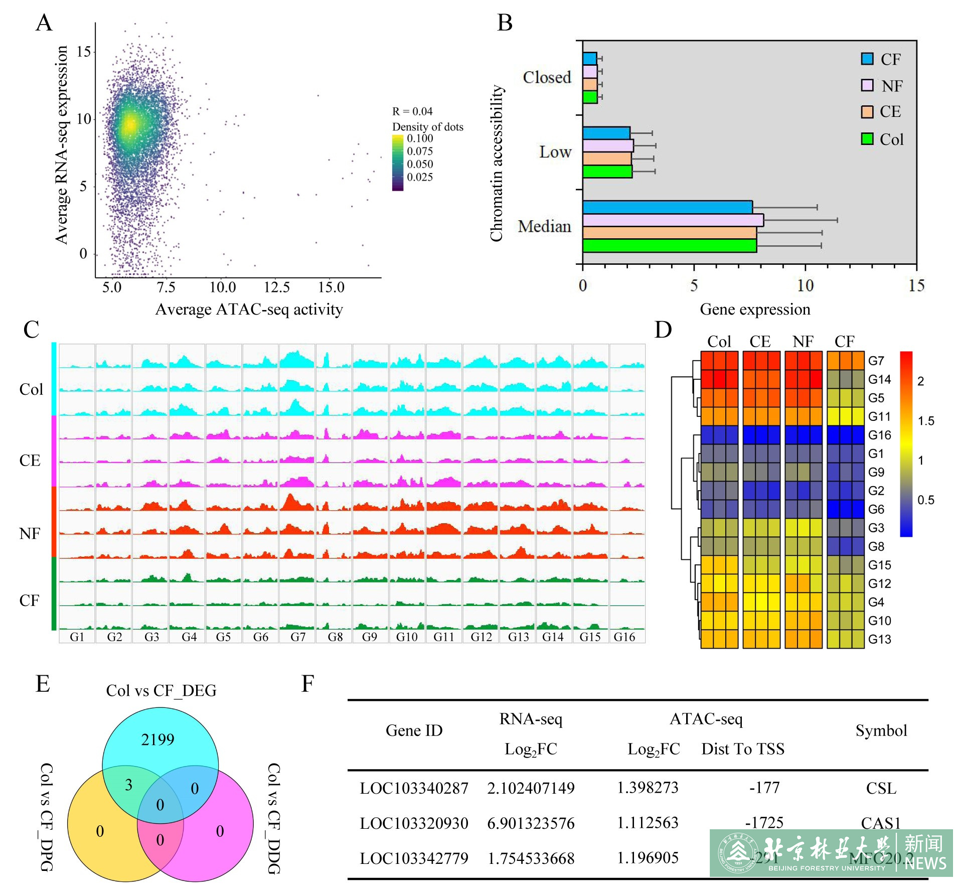
圖1 基因表達水平和基因活性分析
本研究通過綜合評價不同梅花品種冷鍛煉處理過程中生理響應的動態差異,確定了梅花關鍵的冷鍛煉處理時間點。進一步利用染色質開放性測序(ATAC-seq)和轉錄組測序(RNA-seq)技術挖掘出梅花冷鍛煉調控耐寒性相關基因。與常溫對照處理(CG,24℃)相比,RNA-seq分析發現梅花響應冷處理(CE,4℃)、凍處理(NF,–4℃)以及冷鍛煉后凍處理(CF,先4℃再–4℃)基因整體表達水平存在差異,部分基因同時響應冷、凍以及冷鍛煉后凍處理,其中91個差異表達基因參與Ca2+信號轉導途徑、MAPK級聯途徑、ABA信號轉導通路和ICE-CBF信號通路。ATAC-seq獲得梅花全基因組范圍的染色質開放區間,結合RNA-seq基因表達譜分析表明基因染色質開放性與表達水平成正相關關系。在CG、CE、NF和CF組中分別檢測到了105、108、124和104個Motifs,4個樣品中均包含2個bZIP68轉錄因子關聯的Motifs。CF組中,發現冷激蛋白基因(PmCSL)TSS近端-177區域染色質開放程度顯著變大,PmCSL基因表達水平顯著提高。同時在PmCSL基因-215 ~ -236區域發現了bZIP結合位點,其開放區域還存在ERF、WRKY和TCP轉錄因子結合位點。此外,將PmCSL在擬南芥中過量表達后,顯著增強了轉基因株系的耐凍性。本研究明確了冷鍛煉調控梅花耐凍性的轉錄調控網絡,為梅花及李屬植物抗寒性研究提供了新見解。

圖2 梅花PmCSL基因染色質開放性與基因功能分析
北京林業大學張啟翔教授和鄭唐春副教授為該論文通訊作者,李平博士(現為河北農業大學園林與旅游學院教師)為第一作者。本研究在國家重點研發計劃(2019YFD1001500)、國家自然科學基金(32071816)和北京市共建專項等項目的資助下完成。
論文鏈接:https://academic.oup.com/jxb/advance-article/doi/10.1093/jxb/erad027/6992860