近日,生物科學與技術學院沈應柏教授團隊在International Journal of Biological Macromolecules(一區,TOP期刊,IF=8.2)上發表了題為“Early signaling enhance heat tolerance in Arabidopsis through modulating jasmonic acid synthesis mediated by HSFA2”的研究論文。

全球變暖會導致極端氣候事件的發生,極端溫度和熱浪頻率、范圍和強度的增加都會造成糧食產量的巨大損失。研究植物細胞面臨高溫時如何感知和識別熱信號,從而激活各種熱防御反應的分子機理具有重要的科學意義。該研究揭示了從植物響應熱脅迫的早期信號開始到最后茉莉酸(JA)合成提高植物耐熱性的完整通路。

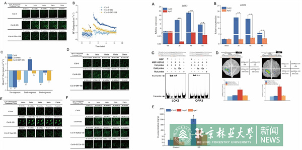
植物遭受熱脅迫時,首先被質膜外向K+通道感知,將細胞內的K+轉運至細胞外,進而激活質膜NADPH氧化酶RBOHD造成ROS的迸發,再激活質膜H+-ATPase通過消耗ATP將細胞質中的H+排出,引起質膜超極化激活內向鈣離子通道,為下游Ca2+流入胞質提供質子驅動力,[Ca2+]cyt的增加則由胞外Ca2+進入胞質和胞內Ca2+的動員和再分配共同完成,反過來,Ca2+也會調節ROS爆發,啟動下一輪早期信號事件。鈣信號作為第二信使,可與CAM1和CAM3結合并可能通過某種方式影響HSFA2基因的表達。HSFA2作為響應熱脅迫的關鍵轉錄因子,調控JA合成途徑關鍵酶LOX3、OPR3基因表達,促進JA的合成,降低植物的葉片相對電導率,提高相對含水量和葉綠素含量,從而增強擬南芥的耐熱性。

這些結果構建了植物感知高溫環境的早期信號網絡,進一步完善了植物耐高溫的分子機制,有助于通過分子標記,基因編輯等手段輔助育種開發耐高溫作物。
生物科學與技術學院沈應柏教授為該論文通訊作者,郭洙鵑博士為該論文第一作者,左沂鑫碩士為共同第一作者。
文章鏈接:https://doi.org/10.1016/j.ijbiomac.2024.131256